BC20
产品型号:BSJ-BC20
产品规格:18.7 *16.0*3.0 mm
产品概述:BC20模块是一款集成了高性能 GNSS 引擎和四频段 GSM/GPRS 引擎的多功能无线模块。它可以以集成控制模式 或 独立控制模式工作,以满足客户的不同应用需求。


产品型号:BSJ-BC20
产品规格:18.7 *16.0*3.0 mm
产品概述:BC20模块是一款集成了高性能 GNSS 引擎和四频段 GSM/GPRS 引擎的多功能无线模块。它可以以集成控制模式 或 独立控制模式工作,以满足客户的不同应用需求。
|
| |
|
| |
|
| |
|
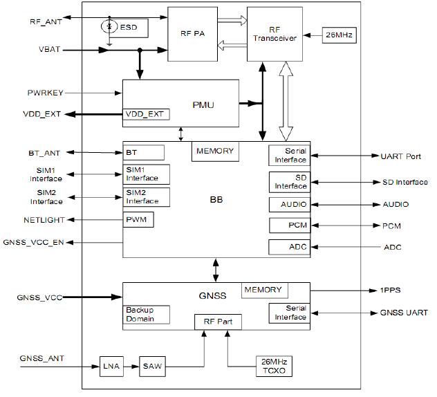
右图为BC20 模块的功能框图,阐述了其主要功能:
—电源供电 —开关机接口 —串口 —音频接口 —SIM 卡接口 —ADC 接口 —GSM 射频接口 —GNSS 射频 接口 —蓝牙接口 —SD 卡接口 |
|
| 基本参数 | 软件特性 | ||
| 封装形式 | LCC&LGA 68-pin | 网络协议 | TCP/UDP/HTTP/FTP/POP3/SMTP |
| 尺寸(mm) | 18.7*16.0*3.0mm | MMS | 支持 |
| 频段 | 850/900/1800/1900 | SMS | 支持 |
| 推荐电压 | 3.8V | 模拟音频 | 一路输入2路输出 |
| 功耗(sleep) | 4.5mA | TTS | 支持 |
| 工作温度 | -40℃-+85℃ | DTMF | 支持 |
| 数据传输 | LBS | 支持 | |
| GPRS时隙 | 12 | FOTA | 支持 |
| 接口 | 嵌入式AT指令 | 支持 | |
| UART | 3 | 固件更新 | 支持 |
| USB | 支持 | 蓝牙 | 支持 |
| PCM音频 | 支持 | GNSS | |
| GPIO | 支持 | GNSS类型 | BD/GPS/GLONASS |
| SD | 支持 | ||
| SPI | 支持 | ||
| I2C | 支持 | ||